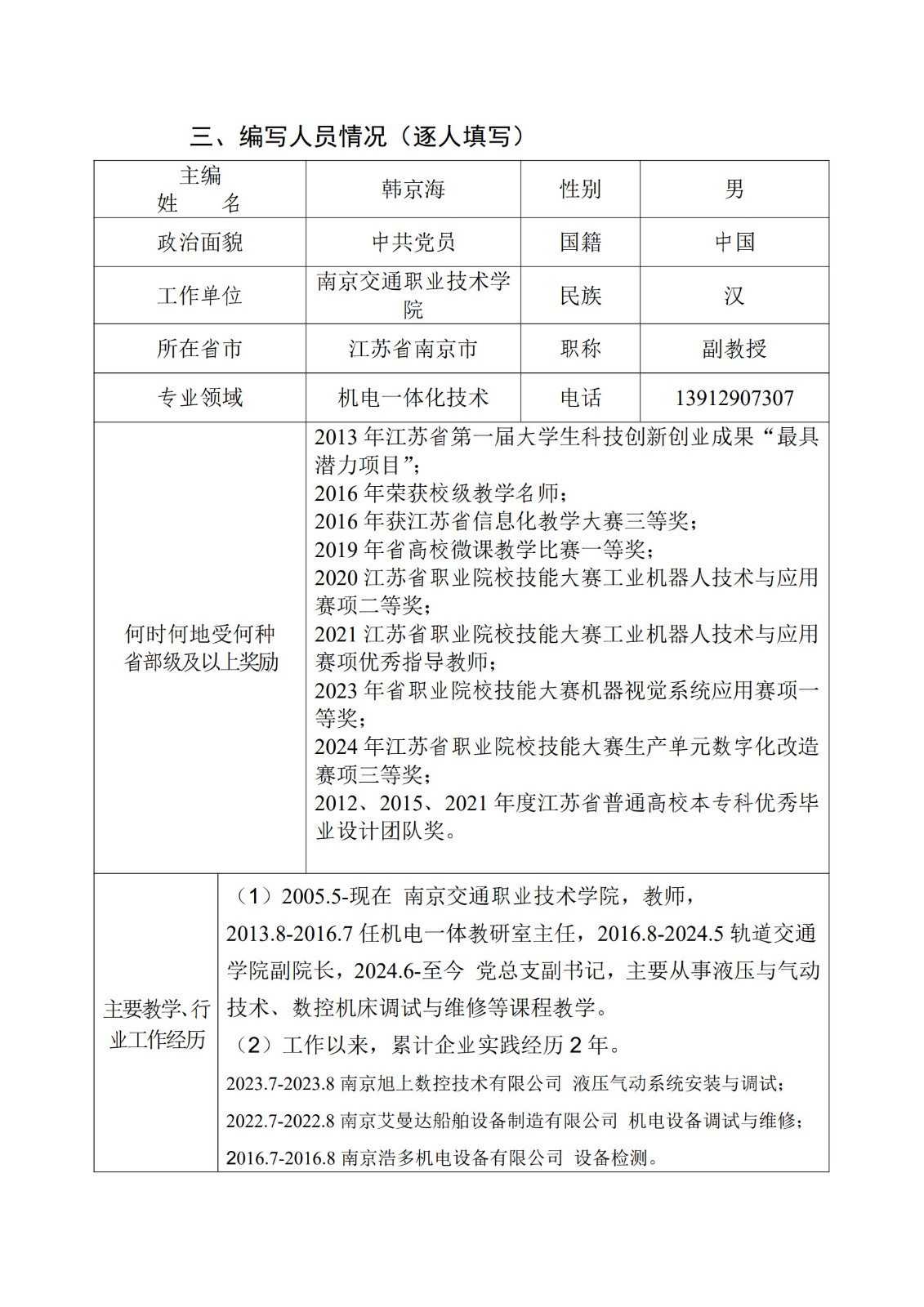
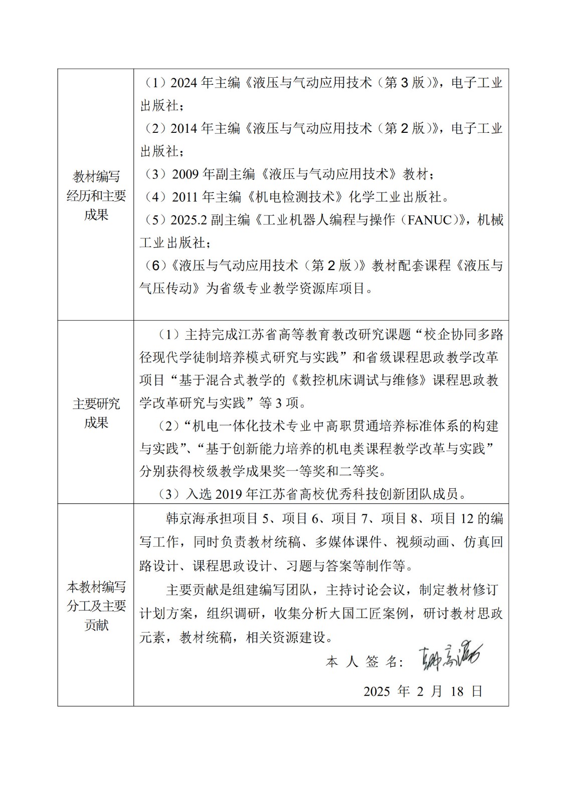
韩京海,副教授,南京交通职业技术学院轨道交通学院党总支副书记,江苏省高校优秀科技创新团队成员,机电一体化技术专业带头人,主要承担《液压与气动技术》《数控机床调试与维修》等相关专业课程的教学工作。
1.2020年获校教学成果一等奖;2015、2020年获校教学成果二等奖。
2.2016年获江苏省信息化教学大赛三等奖
3.2019年省高校微课教学比赛一等奖。
4.2016年被评为“江苏省交通厅优秀教育工作者”。
5.2016年荣获校级教学名师。
6.2013年江苏省第一届大学生科技创新创业成果“最具潜力项目”。
7.2021年被评为“江苏省高职技能大赛优秀指导教师”。
8.2020年内江苏省职业院校技能大赛工业机器人技术与应用赛项二等奖;
9.2022年省职业院校技能大赛机器视觉系统应用赛项三等奖;
10.2023年省职业院校技能大赛机器视觉系统应用赛项一等奖;
11.2024年江苏省职业院校技能大赛生产单元数字化改造赛项三等奖;
12.2012、2015、2021年度江苏省普通高校本专科优秀毕业设计团队奖。
13.2014.3至今,担任全国职业技能大赛裁判、多省职业技能大赛、状元大赛裁判、裁判长。
14.2020.1至今,担任担任江苏省机电行指委智能装备发展专委会委员和智能工厂建设专委会委员
15.2021年参与工程机械数字化管理和运维职业技能等级标准的制定,先后担任工业机器人应用编程1+X职业技能等级证书考核师和培训师。




